Windows Heap Internals learning
windows heap is divided into two types:NT heap and segment heap

- NT heap
- Exists since early versions of Windows NT.
- The default heap implementation up through Windows 7/8.
- Segment heap (why not public)
- Introduced in Windows 10 as the modern heap manager.
- Default for apps built with the Universal Windows Platform (UWP), Microsoft Edge, and newer apps.

Heap structure
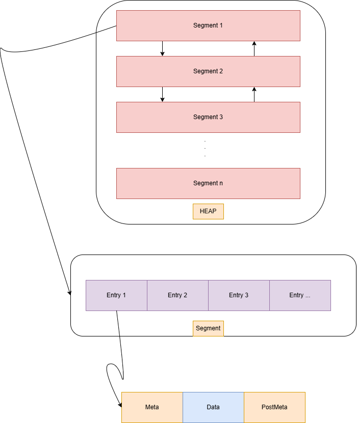
- A heap consist of some segments.Each segment has a continuous space.
- A segment consist of some Entry
Here is the structure of heap:

NT heap
Some Structure
- _HEAP
//0x2c0 bytes (sizeof)
struct _HEAP
{
union
{
struct _HEAP_SEGMENT Segment; //0x0
struct
{
struct _HEAP_ENTRY Entry; //0x0
ULONG SegmentSignature; //0x10
ULONG SegmentFlags; //0x14
struct _LIST_ENTRY SegmentListEntry; //0x18
struct _HEAP* Heap; //0x28
VOID* BaseAddress; //0x30
ULONG NumberOfPages; //0x38
struct _HEAP_ENTRY* FirstEntry; //0x40
struct _HEAP_ENTRY* LastValidEntry; //0x48
ULONG NumberOfUnCommittedPages; //0x50
ULONG NumberOfUnCommittedRanges; //0x54
USHORT SegmentAllocatorBackTraceIndex; //0x58
USHORT Reserved; //0x5a
struct _LIST_ENTRY UCRSegmentList; //0x60
};
};
ULONG Flags; //0x70
ULONG ForceFlags; //0x74
ULONG CompatibilityFlags; //0x78
ULONG EncodeFlagMask; //0x7c
struct _HEAP_ENTRY Encoding; //0x80
ULONG Interceptor; //0x90
ULONG VirtualMemoryThreshold; //0x94
ULONG Signature; //0x98
ULONGLONG SegmentReserve; //0xa0
ULONGLONG SegmentCommit; //0xa8
ULONGLONG DeCommitFreeBlockThreshold; //0xb0
ULONGLONG DeCommitTotalFreeThreshold; //0xb8
ULONGLONG TotalFreeSize; //0xc0
ULONGLONG MaximumAllocationSize; //0xc8
USHORT ProcessHeapsListIndex; //0xd0
USHORT HeaderValidateLength; //0xd2
VOID* HeaderValidateCopy; //0xd8
USHORT NextAvailableTagIndex; //0xe0
USHORT MaximumTagIndex; //0xe2
struct _HEAP_TAG_ENTRY* TagEntries; //0xe8
struct _LIST_ENTRY UCRList; //0xf0
ULONGLONG AlignRound; //0x100
ULONGLONG AlignMask; //0x108
struct _LIST_ENTRY VirtualAllocdBlocks; //0x110
struct _LIST_ENTRY SegmentList; //0x120
USHORT AllocatorBackTraceIndex; //0x130
ULONG NonDedicatedListLength; //0x134
VOID* BlocksIndex; //0x138
VOID* UCRIndex; //0x140
struct _HEAP_PSEUDO_TAG_ENTRY* PseudoTagEntries; //0x148
struct _LIST_ENTRY FreeLists; //0x150
struct _HEAP_LOCK* LockVariable; //0x160
LONG (*CommitRoutine)(VOID* arg1, VOID** arg2, ULONGLONG* arg3); //0x168
union _RTL_RUN_ONCE StackTraceInitVar; //0x170
struct _RTL_HEAP_MEMORY_LIMIT_DATA CommitLimitData; //0x178
VOID* FrontEndHeap; //0x198
USHORT FrontHeapLockCount; //0x1a0
UCHAR FrontEndHeapType; //0x1a2
UCHAR RequestedFrontEndHeapType; //0x1a3
WCHAR* FrontEndHeapUsageData; //0x1a8
USHORT FrontEndHeapMaximumIndex; //0x1b0
volatile UCHAR FrontEndHeapStatusBitmap[129]; //0x1b2
struct _HEAP_COUNTERS Counters; //0x238
struct _HEAP_TUNING_PARAMETERS TuningParameters; //0x2b0
};
| Some Structure members | Explain |
|---|---|
| SegmentSignaturen | Identity heap’s type(NT heap or Segment heap) |
| SegmentFlags | Not public |
| NumberOfPages | Segment Reverse size (* page_size) |
| FirstEntry | The address of the first traversable block header within the segment |
| LastValidEntry | Logical endpoint of segment traversal |
| NumberOfUnCommittedPages | Total number of pages not yet submitted |
| UCRSegmentList | Todo |
| Flags | Todo |
| ForceFlags | Debug bits that are forcibly enabled by tools such as gflags/AppVerifier will merge with Flags at runtime and affect behavior |
| Encoding | Encode(xor) chunk’s header (size and prevsize) |
| SegmentReserve | Segment reversed size (Bytes) |
| SegmentCommit | Segment committed size (Bytes) |
| TotalFreeSize | Total free space within the segment (in 16-byte granularity, not bytes) |
| BlocksIndex | The core structure in back-end allocator used to manage chunks |
| FreeLists | A linked list used to collect all freed chunk in back-end(similar as unsorted bin in libc,size sorted list) |
| FrontEndHeap | A pointer pointed to the structure of front-end heap |
| FrontEndHeapUsageData | Recode the number of chunks used by various sizes.When it reaches a certain level,it will enable the Front-End allocator of the corresponding chunk |
Here is a real example:

Back-End
Data structure
- _HEAP_ENTRY(chunk) it divided into:
- Allocated chunk
- Freed chunk
- VirtualAlloc chunk
//0x10 bytes (sizeof)
struct _HEAP_ENTRY
{
union
{
struct _HEAP_UNPACKED_ENTRY UnpackedEntry; //0x0
struct
{
VOID* PreviousBlockPrivateData; //0x0
union
{
struct
{
USHORT Size; //0x8
UCHAR Flags; //0xa
UCHAR SmallTagIndex; //0xb
};
struct
{
ULONG SubSegmentCode; //0x8
USHORT PreviousSize; //0xc
union
{
UCHAR SegmentOffset; //0xe
UCHAR LFHFlags; //0xe
};
UCHAR UnusedBytes; //0xf
};
ULONGLONG CompactHeader; //0x8
};
};
struct _HEAP_EXTENDED_ENTRY ExtendedEntry; //0x0
struct
{
VOID* Reserved; //0x0
union
{
struct
{
USHORT FunctionIndex; //0x8
USHORT ContextValue; //0xa
};
ULONG InterceptorValue; //0x8
};
USHORT UnusedBytesLength; //0xc
UCHAR EntryOffset; //0xe
UCHAR ExtendedBlockSignature; //0xf
};
struct
{
VOID* ReservedForAlignment; //0x0
union
{
struct
{
ULONG Code1; //0x8
union
{
struct
{
USHORT Code2; //0xc
UCHAR Code3; //0xe
UCHAR Code4; //0xf
};
ULONG Code234; //0xc
};
};
ULONGLONG AgregateCode; //0x8
};
};
};
};
| Structure members | Explain |
|---|---|
| PreviousBlockPrivateData | most time no meaning,it’s prev block’s data.Heap managers use it to store metadata in certain situations. |
| size | size of chunk(need to size « 4) |
| flag | whether the chunk is busy |
| SmallTagIndex | checksum is the xor of the first three bytes((size & 0xff) ^ (size & 0xFF00) ^ (flag)),it used to verify the header of chunk |
| PreviousSize | prev block size(need to « 4) |
| SegmentOffset | Sometime used to search for segment |
| Unusedbyte | The remaining size of chunk after allocation.It can be used to determine the status of chunk(front-end or back-end) |
-
Allocated chunk

-
Freed chunk

-
VirtualAlloc chunk

BlocksIndex(_HEAP_LIST_LOOKUP)
manage freed chunks of various sizes,so that it can quickly fint suitable chunks.
Data structure
//0x38 bytes (sizeof)
struct _HEAP_LIST_LOOKUP
{
struct _HEAP_LIST_LOOKUP* ExtendedLookup; //0x0
ULONG ArraySize; //0x8
ULONG ExtraItem; //0xc
ULONG ItemCount; //0x10
ULONG OutOfRangeItems; //0x14
ULONG BaseIndex; //0x18
struct _LIST_ENTRY* ListHead; //0x20
ULONG* ListsInUseUlong; //0x28
struct _LIST_ENTRY** ListHints; //0x30
};
| Structure members | Explain |
|---|---|
| ExtendedLookup | Point to next ExtendedLookup.(The next BlocksIndex will manage larger chunks ) |
| Array_size | The max chunk size that will be managed by the BlocksIndex (The first BlocksIndex ArraySize will by 0x80(actually it is 0x800)) |
| ExtraItem | Some non-standard sized blocks will be placed in the Extra slot.For example:Abnormal sizes, sizes that are not normally 16-aligned. |
| ItemCount | The number of chunks in the BlocksIndex |
| OutOfRangeItems | The number of chunks that exceed the size managed by this BlocksIndex |
| BaseIndex | The free list managed by this lookup is the starting index within the entire heap FreeLists[]. |
| ListHead | Freelist’s Header |
| ListsInUseUlong | A bitmap is used to quickly determine whether a free list is not empty. (Same as Linux’s binmap) |
| ListHints | A hint (cached) used to determine which linked list is more likely to be hit next.(The interval of chunk is 0x10)(Same as Linux’s tcache) |
Some examples:
- BaseIndex
BaseIndex = 0x20
ArraySize = 0x10
This lookup manages FreeLists[0x20] to FreeLists[0x2F]
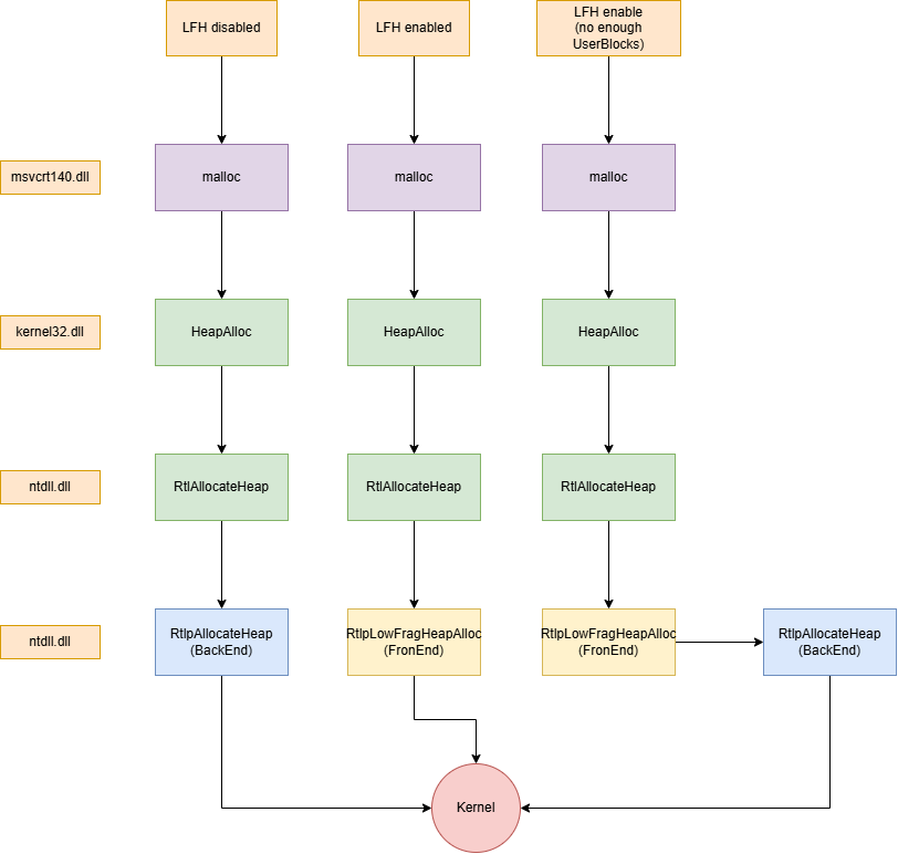
NT heap is default memory allocator and it is divided into FrontEnd and BackEnd Allocators.
- FrontEnd Allocator
- LowFragementationHeap (aka LFH, talk about it later)
- Deal with small allocation(size <= 0x4000)
- In order to prevent memory fragement problem,it will enable LFH after allocating a certain number of the same size of chunk
- BackEnd Allocator
- Handles large allocations.
- Core allocator responsible for demanding memory from OS.
Allocate detail

Free Detail

Segment Heap
- new memory allocator in win10
- Default for apps built with the Universal Windows Platform (UWP), Microsoft Edge, and newer apps.
Segment Heap Architecture

Defaults and Configuration
The Segment Heap is currently an opt-in feature. Windows apps are opted-in by default and executables with a name that matches any of the following (names of system executables) are also opted-in by default to use the Segment Heap:
- csrss.exe
- lsass.exe
- runtimebroker.exe
- services.exe
- smss.exe
- svchost.exe
To enable or disable the Segment Heap for a specific executable, the following Image File Execution Options (IFEO) registry entry can be set:
HKEY_LOCAL_MACHINE\SOFTWARE\Microsoft\Windows NT\CurrentVersion\
Image File Execution Options\(executable)
FrontEndHeapDebugOptions = (DWORD)
Bit 2 (0x04): Disable Segment Heap
Bit 3 (0x08): Enable Segment Heap
To globally enable or disable the Segment Heap for all executables, the following registry entry can be set:
HKEY_LOCAL_MACHINE\SYSTEM\CurrentControlSet\Control\Session Manager\Segment Heap
Enabled = (DWORD)
0 : Disable Segment Heap
(Not 0): Enable Segment Heap
if heap’s Signature equals 0xddeeddee,it is Segment heap,else if it equals 0xffeeffee, it is Nt heap.

The heap is allocated and initialized via a call to RtlpHpSegHeapCreate(). NtAllocateVirtualMemory() is used to
reserve and commit the virtual memory for the heap. The reserve size varies depending on the number of
processors and the commit size is the size of the_SEGMENT_HEAP structure.

Block Allocation
When allocating a block via HeapAlloc() or RtlAllocateHeap(), the allocation request will eventually be routed
to RtlpHpAllocateHeap() if the heap is managed by the Segment Heap.
RtlpHpAllocateHeap() has the following function signature:
PVOID RtlpHpAllocateHeap(_SEGMENT_HEAP* HeapBase, SIZE_T UserSize, ULONG Flags, USHORT Unknown)
Where UserSize (user-requested size) is the size passed to HeapAlloc() or RtlAllocateHeap(). The return value
is the pointer to the newly allocated block (called UserAddress for the rest of this paper).
The diagram below shows the logic of RtlpHpAllocateHeap():

The purpose of RtlpHpAllocateHeap() is to call the allocation function of the appropriate Segment Heap
component based on AllocSize. AllocSize (allocation size) is the adjusted UserSize depending on Flags, but by
default, AllocSize will be equal to UserSize unless UserSize is 0 (if UserSize is 0, AllocSize will be 1).
Note that the logic starting where AllocSize is checked is actually in a separate RtlpHpAllocateHeapInternal()
function, it is just inlined in the diagram for brevity. Also, one part to notice is that if LFH allocation returns -1, it
means that the LFH bucket corresponding to AllocSize is not yet activated, and therefore, the allocation request
will eventually be passed to the VS allocation component.
Block Freeing
Different kinds of heap
Process Heap
The system creates a default heap when each process starts.Functions like malloc, new, HeapAlloc(GetProcessHeap(), ...), LocalAlloc,GlobalAlloc usually allocate from this heap unless otherwise specified.This heap shared by the entired process,it will be used when you use windows API.And it stored in _PEB.
Data Structure _PEB
//0x7c8 bytes (sizeof)
struct _PEB
{
UCHAR InheritedAddressSpace; //0x0
UCHAR ReadImageFileExecOptions; //0x1
UCHAR BeingDebugged; //0x2
union
{
UCHAR BitField; //0x3
struct
{
UCHAR ImageUsesLargePages:1; //0x3
UCHAR IsProtectedProcess:1; //0x3
UCHAR IsImageDynamicallyRelocated:1; //0x3
UCHAR SkipPatchingUser32Forwarders:1; //0x3
UCHAR IsPackagedProcess:1; //0x3
UCHAR IsAppContainer:1; //0x3
UCHAR IsProtectedProcessLight:1; //0x3
UCHAR IsLongPathAwareProcess:1; //0x3
};
};
UCHAR Padding0[4]; //0x4
VOID* Mutant; //0x8
VOID* ImageBaseAddress; //0x10
struct _PEB_LDR_DATA* Ldr; //0x18
struct _RTL_USER_PROCESS_PARAMETERS* ProcessParameters; //0x20
VOID* SubSystemData; //0x28
VOID* ProcessHeap; //0x30 Default heap (same as GetProcessHeap())
struct _RTL_CRITICAL_SECTION* FastPebLock; //0x38
union _SLIST_HEADER* volatile AtlThunkSListPtr; //0x40
VOID* IFEOKey; //0x48
union
{
ULONG CrossProcessFlags; //0x50
struct
{
ULONG ProcessInJob:1; //0x50
ULONG ProcessInitializing:1; //0x50
ULONG ProcessUsingVEH:1; //0x50
ULONG ProcessUsingVCH:1; //0x50
ULONG ProcessUsingFTH:1; //0x50
ULONG ProcessPreviouslyThrottled:1; //0x50
ULONG ProcessCurrentlyThrottled:1; //0x50
ULONG ProcessImagesHotPatched:1; //0x50
ULONG ReservedBits0:24; //0x50
};
};
UCHAR Padding1[4]; //0x54
union
{
VOID* KernelCallbackTable; //0x58
VOID* UserSharedInfoPtr; //0x58
};
ULONG SystemReserved; //0x60
ULONG AtlThunkSListPtr32; //0x64
VOID* ApiSetMap; //0x68
ULONG TlsExpansionCounter; //0x70
UCHAR Padding2[4]; //0x74
VOID* TlsBitmap; //0x78
ULONG TlsBitmapBits[2]; //0x80
VOID* ReadOnlySharedMemoryBase; //0x88
VOID* SharedData; //0x90
VOID** ReadOnlyStaticServerData; //0x98
VOID* AnsiCodePageData; //0xa0
VOID* OemCodePageData; //0xa8
VOID* UnicodeCaseTableData; //0xb0
ULONG NumberOfProcessors; //0xb8
ULONG NtGlobalFlag; //0xbc
union _LARGE_INTEGER CriticalSectionTimeout; //0xc0
ULONGLONG HeapSegmentReserve; //0xc8
ULONGLONG HeapSegmentCommit; //0xd0
ULONGLONG HeapDeCommitTotalFreeThreshold; //0xd8
ULONGLONG HeapDeCommitFreeBlockThreshold; //0xe0
ULONG NumberOfHeaps; //0xe8
ULONG MaximumNumberOfHeaps; //0xec
VOID** ProcessHeaps; //0xf0 Array of heap handles
VOID* GdiSharedHandleTable; //0xf8
VOID* ProcessStarterHelper; //0x100
ULONG GdiDCAttributeList; //0x108
UCHAR Padding3[4]; //0x10c
struct _RTL_CRITICAL_SECTION* LoaderLock; //0x110
ULONG OSMajorVersion; //0x118
ULONG OSMinorVersion; //0x11c
USHORT OSBuildNumber; //0x120
USHORT OSCSDVersion; //0x122
ULONG OSPlatformId; //0x124
ULONG ImageSubsystem; //0x128
ULONG ImageSubsystemMajorVersion; //0x12c
ULONG ImageSubsystemMinorVersion; //0x130
UCHAR Padding4[4]; //0x134
ULONGLONG ActiveProcessAffinityMask; //0x138
ULONG GdiHandleBuffer[60]; //0x140
VOID (*PostProcessInitRoutine)(); //0x230
VOID* TlsExpansionBitmap; //0x238
ULONG TlsExpansionBitmapBits[32]; //0x240
ULONG SessionId; //0x2c0
UCHAR Padding5[4]; //0x2c4
union _ULARGE_INTEGER AppCompatFlags; //0x2c8
union _ULARGE_INTEGER AppCompatFlagsUser; //0x2d0
VOID* pShimData; //0x2d8
VOID* AppCompatInfo; //0x2e0
struct _UNICODE_STRING CSDVersion; //0x2e8
struct _ACTIVATION_CONTEXT_DATA* ActivationContextData; //0x2f8
struct _ASSEMBLY_STORAGE_MAP* ProcessAssemblyStorageMap; //0x300
struct _ACTIVATION_CONTEXT_DATA* SystemDefaultActivationContextData; //0x308
struct _ASSEMBLY_STORAGE_MAP* SystemAssemblyStorageMap; //0x310
ULONGLONG MinimumStackCommit; //0x318
struct _FLS_CALLBACK_INFO* FlsCallback; //0x320
struct _LIST_ENTRY FlsListHead; //0x328
VOID* FlsBitmap; //0x338
ULONG FlsBitmapBits[4]; //0x340
ULONG FlsHighIndex; //0x350
VOID* WerRegistrationData; //0x358
VOID* WerShipAssertPtr; //0x360
VOID* pUnused; //0x368
VOID* pImageHeaderHash; //0x370
union
{
ULONG TracingFlags; //0x378
struct
{
ULONG HeapTracingEnabled:1; //0x378
ULONG CritSecTracingEnabled:1; //0x378
ULONG LibLoaderTracingEnabled:1; //0x378
ULONG SpareTracingBits:29; //0x378
};
};
UCHAR Padding6[4]; //0x37c
ULONGLONG CsrServerReadOnlySharedMemoryBase; //0x380
ULONGLONG TppWorkerpListLock; //0x388
struct _LIST_ENTRY TppWorkerpList; //0x390
VOID* WaitOnAddressHashTable[128]; //0x3a0
VOID* TelemetryCoverageHeader; //0x7a0
ULONG CloudFileFlags; //0x7a8
ULONG CloudFileDiagFlags; //0x7ac
CHAR PlaceholderCompatibilityMode; //0x7b0
CHAR PlaceholderCompatibilityModeReserved[7]; //0x7b1
struct _LEAP_SECOND_DATA* LeapSecondData; //0x7b8
union
{
ULONG LeapSecondFlags; //0x7c0
struct
{
ULONG SixtySecondEnabled:1; //0x7c0
ULONG Reserved:31; //0x7c0
};
};
ULONG NtGlobalFlag2; //0x7c4
};
HANDLE GetProcessHeap() {
return NtCurrentTeb()->ProcessEnvironmentBlock->ProcessHeap;
}
CRT Heap (After VS2015 use process heap)
C++ programming often uses malloc and new to allocate memory, methods provided by the CRT library. According to research, prior to (and including) VS2010, the CRT library used HeapCreate to create a heap for its own use. After VS2015, the CRT library no longer creates a separate heap, but instead uses the process’s default heap
Private Heap
It create by HeapCreate,Then use APIs such as HeapAlloc to operate the heap, such as applying for space.
HANDLE customHeap = HeapCreate(0, 0, 0);
void* mem = HeapAlloc(customHeap, 0, 1024);
HeapFree(customHeap, 0, mem);
HeapDestroy(customHeap);
Reference
[1] https://mrt4ntr4.github.io/Windows-Heap-Exploitation-dadadb/ [2] https://www.slideshare.net/slideshow/windows-10-nt-heap-exploitation-english-version/154467191#1 [3] https://www.freebuf.com/articles/web/287403.html [4] https://www.vergiliusproject.com/kernels/x64/windows-10/1809 [5] https://www.cnblogs.com/XiuzhuKirakira/p/17993207 [6] https://blackhat.com/docs/us-16/materials/us-16-Yason-Windows-10-Segment-Heap-Internals-wp.pdf [7] https://blackhat.com/docs/us-16/materials/us-16-Yason-Windows-10-Segment-Heap-Internals.pdf